MiCA Regulation: Security and Compliance in Crypto
In this article, we will explore the key aspects of MiCA regulation, its impact on the ecosystem, and how companies like Januar are aligning with these new requirements.
·
August 22, 2024
In this article, we will explore the key aspects of MiCA regulation, its impact on the ecosystem, and how companies like Januar are aligning with these new requirements.
·
August 22, 2024

In this article, we will explore the key aspects of MiCA regulation, its impact on the ecosystem, and how companies like Januar are aligning with these new requirements. For everyone not familiar with MiCA (The Markets in Crypto-Assets) regulation, MiCA aims to establish a regulatory framework to protect investors in the European Union. So, let’s start with the basics.
Comparing the SEC and ESMA: Key Differences and Approaches
The European Securities and Markets Authority (ESMA) and the United States Securities and Exchange Commission (SEC) are two key regulatory bodies in the financial world, each operating within their respective jurisdictions.
ESMA:
SEC:
Regulatory bodies such as the European Securities and Markets Authority (ESMA) and the United States Securities and Exchange Commission (SEC) are essential for several important reasons:
1. Protecting Investors
These organisations should help keep investors safe from fraud and scams. By making sure companies disclose accurate information, they help investors make informed decisions.
2. Ensuring Fair Markets
Regulators should prevent unfair practices like insider trading and market manipulation, ensuring everyone has a fair chance to succeed in the market.
3. Maintaining Stability
They monitor financial systems to prevent crises as much as they can that can impact the economy. This should help maintain trust in financial markets.
4. Consistent Rules
In places like the EU, ESMA ensures that financial rules are the same across all member countries. This makes it easier for businesses to operate in multiple countries.
Overview of MiCA Regulation
The MiCA regulation was introduced to tackle concerns about the security, transparency, and reliability of crypto-assets. MiCA will be rolled out in phases, with different parts of the regulation taking effect at different times.
Visual Timeline:
MiCA Introduction: 2024-01-01EMT and ART Issuers: 2024-07-01CASPs & Full Implementation: 2025-01-01
MiCA covers many types of crypto-assets like stablecoins and utility tokens. It sets rules for those who create and handle these assets to make sure they follow high standards of security and transparency.
Before MiCA, the regulation of crypto-assets in the EU was rather limited and fragmented:
Different EU countries had their own approaches to regulation:
MiCA broadly defines "crypto-assets" as digital representations of value or rights that can be transferred and stored electronically using distributed ledger technology (like blockchain). MiCA categorises these assets into different types, with specific rules applying to each type. Some assets might be fully regulated under MiCA, while others could be excluded depending on their characteristics.
Here's a simplified overview of how different types of crypto-assets are treated under MiCA:
These rules are inspired by the EU’s Prospectus Regulation for securities offerings.
Public consultations are a common practice where regulatory authorities seek input from stakeholders on proposed regulations, standards, and guidelines.
Key Elements:
This package includes a comprehensive assessment of a company's current compliance status with MiCA. It provides a detailed analysis of gaps and areas needing improvement, along with tailored recommendations.
In this package, companies receive assistance in developing a robust compliance strategy. This includes the creation of internal policies and procedures, staff training programs, and ongoing monitoring mechanisms.
The final package offers hands-on support for implementing the recommended changes. This includes technical support, regulatory reporting assistance, and periodic audits to ensure continued compliance.
The first consultation package, launched in July 2023, focuses on technical standards related to mandates with the shortest deadlines. Key areas covered include:
Expected to be released by October 2023, the second package will address mandates with a 12-month deadline. Topics likely to be covered include:
The final package, anticipated in the first quarter of 2024, will cover mandates with an 18-month deadline. It will likely include:
What Now?
As MiCA transitions from legislation to enforcement, companies must take proactive steps to ensure compliance. This involves staying updated on regulatory changes, conducting internal audits, and seeking expert advice when necessary.
Support for Companies
Companies can access various resources and support services to navigate the complexities of MiCA compliance. Regulatory bodies, industry associations, and specialised consultancy firms offer guidance and tools to help businesses align with the new regulations.
How Januar Complies with MiCA
Januar has taken significant steps to ensure compliance with MiCA regulations. By implementing robust security measures and transparent operational practices, Januar provides its clients with secure and compliant crypto custody services.
Link to Januar's Products and Services
For more information on how Januar's solutions align with MiCA regulations, visit our products and services page here.
What is MiCA EU Regulation?
MiCA (Markets in Crypto-Assets) is a regulatory framework established by the European Union to oversee the crypto-asset market. It aims to ensure investor protection, market integrity, and legal certainty within the EU.
Source: ESMA
What Does MiCA Mean in Regulation?
MiCA stands for Markets in Crypto-Assets. It sets comprehensive rules for the issuance, offering, and provision of services related to crypto-assets within the EU, covering everything from stablecoins to utility tokens.
Source: EUR-Lex
What is the Scope of MiCA?
MiCA covers various types of crypto-assets, including:
Unclassified Crypto-Assets: Crypto-assets that do not fit into specific categories, like Bitcoin and Ether. MiCA sets high standards of security, transparency, and consumer protection for these assets.
Source: DLA Piper
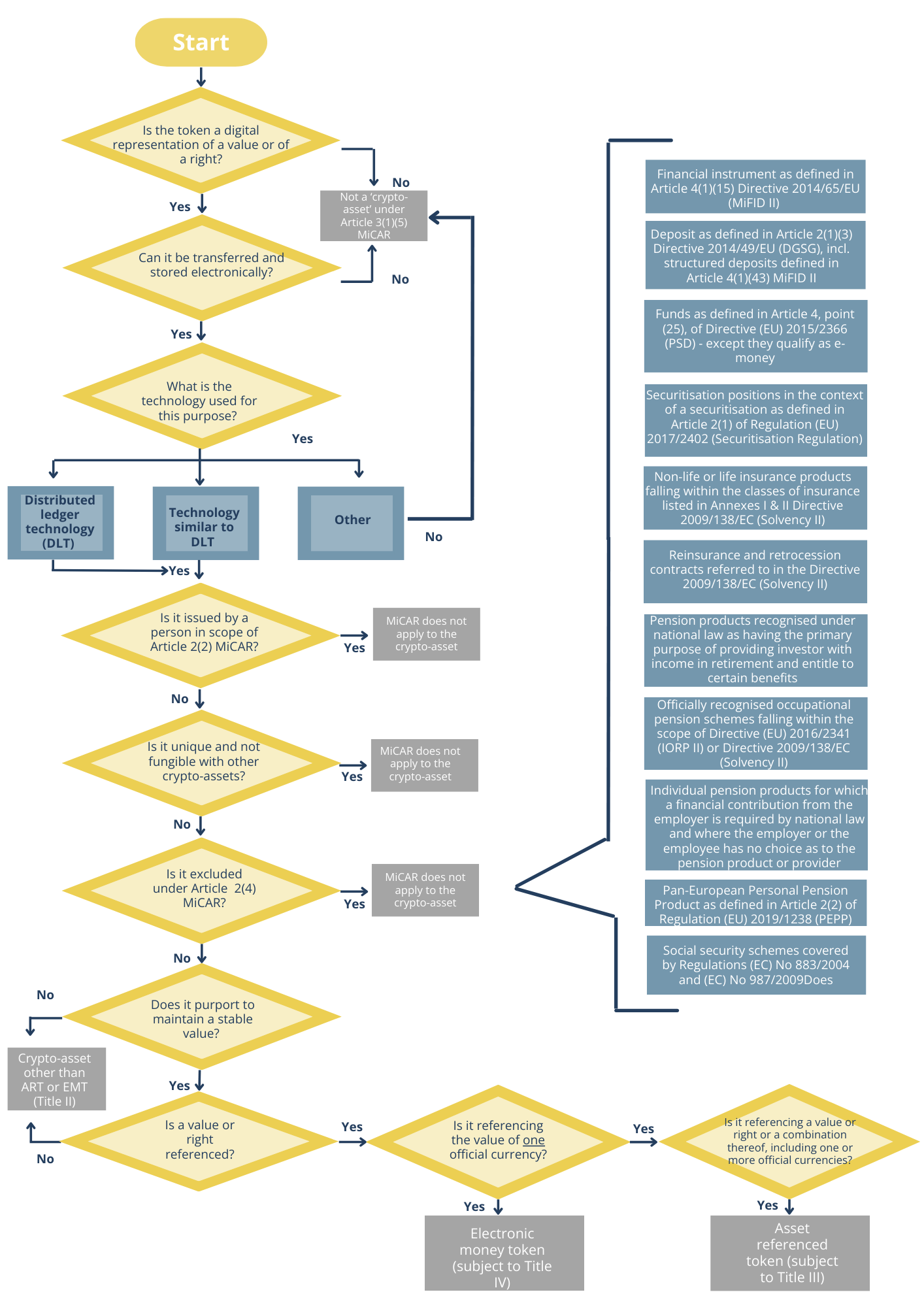
EBA Official - Standardised test for the classification of crypto-assets.
%252520flow%252520chart.png)
Source: EBA
How Does MiCA Compare to Existing Regulations in the EU?
Before MiCA, the regulation of crypto-assets in the EU was limited and fragmented. Some crypto service providers were regulated under anti-money laundering (AML) rules, and specific assets were governed by traditional financial regulations like MiFID II and the E-Money Directive. MiCA aims to unify and enhance these regulations across all EU member states.
Source: White & Case LLP
What are the Key Requirements for Crypto-Asset White Papers under MiCA?
Crypto-asset white papers under MiCA must:
Source: ESMA
What Phases are Involved in Implementing MiCA?
MiCA will be rolled out in phases:
MiCA Introduction: 2024-01-01
EMT and ART Issuers: 2024-07-01
CASPs & Full Implementation: 2025-01-01
Why Do We Need Regulatory Bodies like ESMA and the SEC?
Regulatory bodies like ESMA (European Securities and Markets Authority) and the SEC (Securities and Exchange Commission) are essential for:
If you are curious for more information on investing in crypto, you can also read our guides on how to buy crypto as well as how to pay with crypto. Otherwise, you can read more about what a crypto payment gateway is.
More comprehensive information can be found on this official 295 page document published on 31 May 2023 via EUR-Lex website.
The EUR-Lex website is an official online service of the European Union. Managed by the Publications Office of the European Union, EUR-Lex is designed to make EU law accessible to the public, ensuring transparency and ease of access to legal information for citizens, businesses, and legal professionals.
As the regulation comes into full effect, companies must adapt to meet these new standards. By understanding and implementing MiCA requirements, businesses can ensure they are well-positioned to thrive in the evolving digital asset landscape.
Disclaimer
The information provided in this article is intended solely for general informational purposes and should not be interpreted as professional advice from Januar. Please be aware that Januar is not a financial advisor. We strongly recommend that individuals seek independent guidance from qualified legal, financial, or accounting professionals before making any cryptocurrency investment decisions.
Get started as soon as possible. Book a chat, ask us by email, or start your onboarding today.